关于合一
合一简介
我们的优势
资质荣誉
联系我们
市场调查
商圈研究
满意度研究
神秘顾客研究
消费者研究
广告研究
品牌研究
产品研究
市场研究
行业特长
政府统计调查
公共服务满意度评估
文明城市测评
社会舆论调查
政府工作绩效评估
公共项目与政策评估
公共事务第三方背景
民政事务服务
民政第三方
社会救助入户核查
低保绩效评估
未成年保护
老年人生活自理能力评估
大数据分析
数据平台
数据智能服务
数据人才培养
可行性研究
可行性研究报告
市场进入可行性研究
商业计划书
融资申请报告
投融资评估报告
服务案例
服务案例
新闻动态
公司新闻
专业资讯
招贤纳士
公司新闻
专业资讯
招贤纳士
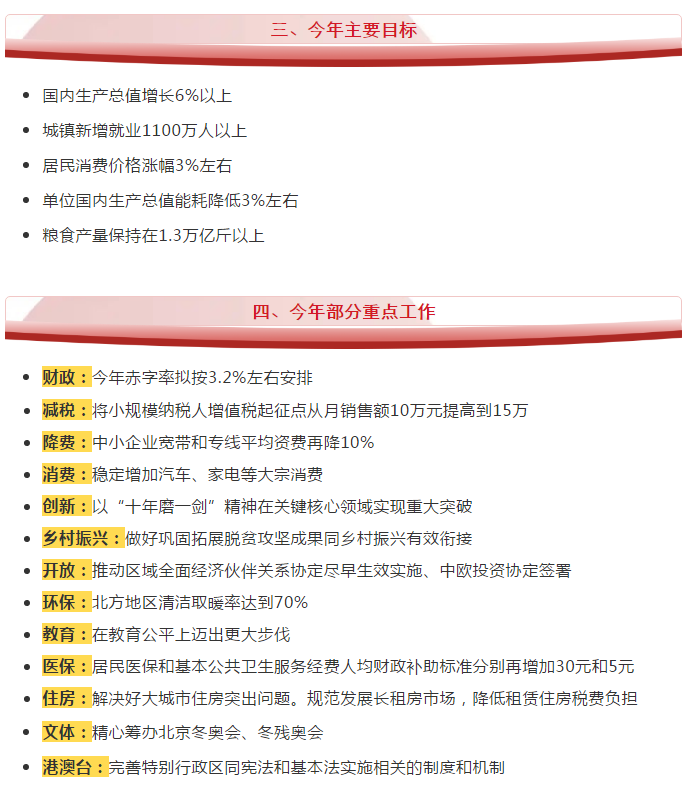
政府工作报告高频词云分析来了!——合一云数据
2021-03-05 17:35:17
次
政府工作报告极简版来了!600字看懂!
更有合一云数据提炼的高频词云一目了然!
江西政府第三方评估
公司,
江西市场调查
公司,江西社会调查公司-江西合一云数据科技有限公司
标签
江西政府第三方评估公司
江西市场调查公司
江西社会调查公司
本文网址:
http://www.heecloud.net/news/501.html
上一篇:
2021年中央一号文件公布 提出全面推进乡村振兴--合一云数据积极学习并提炼出高频词云
2021-03-04
下一篇:
做不完的公主梦,打不败的女王心!——合一云数据祝大家女神节快乐
2021-03-08
最近浏览:
吉安市青原区积极开展第三方评估助力城镇脱贫解困
2020-07-22
南昌市场调查的作用以及方式
2019-09-24
相关产品
相关新闻
吉安市青原区积极开展第三方评估助力城镇脱贫解困
2020-07-22
南昌高新区管委会经济发展局领导莅临合一云数据指导工作
2021-03-09
市场调查应该遵循的准则
2021-09-03
多措并举,扎实推进,吉安县全面打赢城镇贫困群众脱贫解困攻坚战
2020-07-21
做不完的公主梦,打不败的女王心!——合一云数据祝大家女神节快乐
2021-03-08
合一云数据年会:2021年蓄力深耕,高质量跨越式发展
2021-02-05
市场供给调查主要包括产品生产能力调查、产品实体调查
2021-11-01
市场调查报告是经济调查报告的一个重要种类
2021-11-01
2021年中央一号文件公布 提出全面推进乡村振兴--合一云数据积极学习并提炼出高频词云
2021-03-04
各部门要充分运用好第三方评估成果!
2021-09-03
0791-88266707
关于合一
合一简介
我们的优势
资质荣誉
联系我们
市场调查
商圈研究
满意度研究
神秘顾客研究
消费者研究
广告研究
品牌研究
产品研究
市场研究
行业特长
政府统计调查
公共服务满意度评估
文明城市测评
社会舆论调查
政府工作绩效评估
公共项目与政策评估
公共事务第三方背景
民政事务服务
民政第三方
社会救助入户核查
低保绩效评估
未成年保护
老年人生活自理能力评估
大数据分析
数据平台
数据智能服务
数据人才培养
可行性研究
可行性研究报告
市场进入可行性研究
商业计划书
融资申请报告
投融资评估报告
服务案例
服务案例
新闻动态
公司新闻
专业资讯
招贤纳士
版权所有 © 2008-2020, All right reserved 江西合一云数据科技股份有限公司
赣ICP备17007128号-16
赣公网安备 36010902000840号
主营区域:
江苏
河南
上海
北京
江西
湖北
湖南
深圳
福建
15870678864
在线留言